ZIP: 307
Title: Light Client Protocol for Payment Detection
Owners: Jack Grigg <thestr4d@gmail.com>
        Daira-Emma Hopwood <daira@jacaranda.org>
Original-Authors: George Tankersley
Credits: Matthew Green
Category: Standards / Ecosystem
Status: Draft
Created: 2018-09-17
License: MIT

Terminology

The key words "MUST", "SHOULD", and "MAY" in this document are to be interpreted as described in BCP 14 1 when, and only when, they appear in all capitals.

The terms below are to be interpreted as follows:

Light client
A client that is not a full participant in the network of Zcash peers. It can send and receive payments, but does not store or validate a copy of the block chain.

Abstract

This proposal defines a protocol for a Zcash light client supporting Sapling shielded transactions.

Motivation

Currently a client that wishes to send or receive shielded payments must be a full node participating in the Zcash network. This requires an amount of available bandwidth, space, and processing power that may be unsuitable for some classes of user. This light client protocol addresses that need, and is appropriate for low-power, bandwidth-conscious, or otherwise limited machines (such as mobile phones).

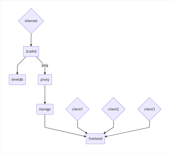
High-Level Design

There are three logical components to a Zcash light client system:

Outline of the light wallet architecture

Security Model

In this model, we propose payment detection privacy as our main security goal. That is, the proxy should not learn which transactions (received from the block chain) are addressed to a given light wallet. If we further assume network privacy (via Tor or similar), the proxy should not be able to link different connections or queries as deriving from the the same wallet.

In particular, the underlying Zcash node / proxy combination is assumed to be "honest but curious" and is trusted to provide a correct view of the current best chain state and to faithfully transmit queries and responses.

This ZIP does not address how to spend notes privately.

Compact Stream Format

A key observation in this protocol is that the current zcashd encrypted field is several hundred bytes long, due to the inclusion of a transaction “memo”. The need to download this entire field imposes a substantial bandwidth cost on each light wallet, which may be a limited mobile device on a restricted-bandwidth plan. While more efficient techniques can be developed in the future, for the moment we propose ignoring the memo field during payment detection. Futhermore, we can also ignore any information that is not directly relevant to a Sapling shielded transaction.

A compact block is a packaging of ONLY the data from a block needed to:

  1. Detect a payment to your shielded Sapling address
  2. Detect a spend of your shielded Sapling notes
  3. Update your witnesses to generate new Sapling spend proofs.

A compact block and its component compact transactions are encoded on the wire using the following Protocol Buffers 9 format:

message BlockID {
     uint64 blockHeight = 1;
     bytes blockHash = 2;
}

message CompactBlock {
    BlockID id = 1;
    repeated CompactTx vtx = 3;
}

message CompactTx {
    uint64 txIndex = 1;
    bytes txHash = 2;

    repeated CompactSpend spends = 3;
    repeated CompactOutput outputs = 4;
}

message CompactSpend {
    bytes nf = 1;
}

message CompactOutput {
    bytes cmu = 1;
    bytes epk = 2;
    bytes ciphertext = 3;
}

Encoding Details

blockHash, txHash, nf, cmu, and epk are encoded as specified in the Zcash Protocol Spec.

The output and spend descriptions are handled differently, as described in the following sections.

Output Compression

In the normal Zcash protocol, the output ciphertext consists of the AEAD-encrypted form of a note plaintext 5:

8-bit 0x01 88-bit d 64-bit v 256-bit rseed memo (512 bytes) + tag (16 bytes)

A recipient detects their transactions by trial-decrypting this ciphertext. On a full node that has the entire block chain, the primary cost is computational. For light clients however, there is an additional bandwidth cost: every ciphertext on the block chain must be received from the server (or network node) the light client is connected to. This results in a total of 580 bytes per output that must be streamed to the client (in addition to the 32-byte ephemeral public key).

However, we don't need all of that just to detect payments. The first 52 bytes of the ciphertext contain the contents and opening of the note commitment, which is all of the data needed to spend the note and to verify that the note is spendable. If we ignore the memo and the authentication tag, we're left with a 32-byte ephemeral public key, the 32-byte note commitment, and only the first 52 bytes of the ciphertext for each output needed to decrypt, verify, and spend a note. This totals to 116 bytes per output, for an 80% reduction in bandwidth use.

However, skipping the full ciphertext means that we can no longer calculate the authentication tag for the entire ciphertext and will need to do something else to validate the integrity of the decrypted note plaintext.

Since the note commitment is sent outside the ciphertext and is authenticated by the binding signature over the entire transaction, it serves as an adequate check on the validity of the decrypted plaintext (assuming you trust the entity assembling transactions). We therefore recalculate the note commitment from the decrypted plaintext. If the recalculated commitment matches the one in the output, we accept the note as valid and spendable.

Spend Compression

Recall that a full Sapling Spend description is 384 bytes long 6:

Bytes Name Type
32 cv char[32]
32 anchor char[32]
32 nullifier char[32]
32 rk char[32]
192 zkproof char[192]
64 spendAuthSig char[64]

The only part necessary for detection is the nullifier, which allows a light client to detect when one of its own notes has been spent. This means we only need to take 32 bytes of each Spend, for a 90% improvement in bandwidth use.

Proxy operation

The proxy's purpose is to provide a scalable and bandwidth-efficient interface between a Zcash node and any number of light clients. It accomplishes this by parsing a blockwise stream of transactions from the node and converting them into the compact format described above.

The details of the API described below may differ from the implementation.

The proxy offers the following API to clients:

service CompactTxStreamer {
    rpc GetLatestBlock(ChainSpec) returns (BlockID) {}
    rpc GetBlock(BlockID) returns (CompactBlock) {}
    rpc GetBlockRange(RangeFilter) returns (stream CompactBlock) {}
    rpc GetTransaction(TxFilter) returns (FullTransaction) {}
}

// Remember that proto3 fields are all optional.

// Someday we may want to specify e.g. a particular chain fork.
message ChainSpec {}


// A BlockID message contains identifiers to select a block: either a
// height or a hash.
message BlockID {
    uint64 blockHeight = 1;
    bytes blockHash = 2;
}


message RangeFilter {
    BlockID start = 1;
    BlockID end = 2;
}

// A TxFilter contains the information needed to identify a particular
// transaction: either a block and an index, or a direct transaction hash.
message TxFilter {
    BlockID blockID = 1;
    uint64 txIndex = 2;
    bytes txHash = 3;
}

Client operation

Light clients obtain compact blocks from one or more proxy servers, which they then process locally to update their view of the block chain. We consider only a single proxy server here without loss of generality.

Local processing

Given a CompactBlock at block height \(\mathsf{height}\) received in height-sequential order from a proxy server, a light client can process it in four ways:

Scanning for relevant transactions

For every CompactOutput in the CompactBlock, the light client can trial-decrypt it against a set of Sapling incoming viewing keys. The procedure for trial-decrypting a CompactOutput \((\mathtt{cmu}, \mathtt{ephemeralKey}, \mathsf{ciphertext})\) with an incoming viewing key \(\mathsf{ivk}\) is a slight deviation from the standard decryption process 4 (all constants and algorithms are as defined there):

  • let \(\mathsf{epk} = \mathsf{abst}_{\mathbb{J}}(\mathtt{ephemeralKey})\)
  • if \(\mathsf{epk} = \bot\!\) , return \(\bot\)
  • let \(\mathsf{sharedSecret} = \mathsf{KA^{Sapling}.Agree}(\mathsf{ivk}, \mathsf{epk})\)
  • let \(K^{\mathsf{enc}} = \mathsf{KDF^{Sapling}}(\mathsf{sharedSecret}, \mathtt{ephemeralKey})\)
  • let \(P^{\mathsf{enc}} = \mathsf{ChaCha20.Decrypt}_{K^{\mathsf{enc}}}(\mathsf{ciphertext})\)
  • extract \(\mathbf{np} = (\mathsf{leadByte}, \mathsf{d}, \mathsf{v}, \mathsf{rseed})\) from \(P^{\mathsf{enc}}\)
  • [Pre-Canopy] if \(\mathsf{leadByte} \neq 0x01\!\) , return \(\bot\)
  • [Pre-Canopy] let \(\mathsf{\underline{rcm}} = \mathsf{rseed}\)
  • [Canopy onward] if \(\mathsf{height} < \mathsf{CanopyActivationHeight} + \mathsf{ZIP212GracePeriod}\) and \(\mathsf{leadByte} \not\in \{ \mathtt{0x01}, \mathtt{0x02} \}\!\) , return \(\bot\)
  • [Canopy onward] if \(\mathsf{height} < \mathsf{CanopyActivationHeight} + \mathsf{ZIP212GracePeriod}\) and \(\mathsf{leadByte} \neq \mathtt{0x02}\!\) , return \(\bot\)
  • [Canopy onward] let \(\mathsf{\underline{rcm}} = \begin{cases}\mathsf{rseed}, &\text{if } \mathsf{leadByte} = \mathtt{0x01} \\ \mathsf{ToScalar}(\mathsf{PRF^{expand}_{rseed}}([5])), &\text{otherwise}\end{cases}\)
  • let \(\mathsf{rcm} = \mathsf{LEOS2IP}_{256}(\mathsf{\underline{rcm}})\) and \(\mathsf{g_d} = \mathsf{DiversifyHash}(\mathsf{d})\)
  • if \(\mathsf{rcm} \geq r_{\mathbb{J}}\) or \(\mathsf{g_d} = \bot\!\) , return \(\bot\)
  • [Canopy onward] if \(\mathsf{leadByte} \neq \mathtt{0x01}\!\) :
    • \(\mathsf{esk} = \mathsf{ToScalar}(\mathsf{PRF^{expand}_{rseed}}([4]))\)
    • if \(\mathsf{repr}_{\mathbb{J}}(\mathsf{KA^{Sapling}.DerivePublic}(\mathsf{esk}, \mathsf{g_d})) \neq \mathtt{ephemeralKey}\!\) , return \(\bot\)
  • let \(\mathsf{pk_d} = \mathsf{KA^{Sapling}.DerivePublic}(\mathsf{ivk}, \mathsf{g_d})\)
  • let \(\mathsf{cm}_u' = \mathsf{Extract}_{\mathbb{J}^{(r)}}(\mathsf{NoteCommit^{Sapling}_{rcm}}(\mathsf{repr}_{\mathbb{J}}(\mathsf{g_d}), \mathsf{repr}_{\mathbb{J}}(\mathsf{pk_d}), \mathsf{v}))\!\) .
  • if \(\mathsf{LEBS2OSP}_{256}(\mathsf{cm}_u') \neq \mathtt{cmu}\!\) , return \(\bot\)
  • return \(\mathbf{np}\!\) .

Creating and updating note witnesses

As CompactBlocks are received in height order, and the transactions within them have their order preserved, the cmu values in each CompactOutput can be sequentially appended to an incremental Merkle tree of depth 32 in order to maintain a local copy of the Sapling note commitment tree. 2 This can then be used to create incremental witnesses for each unspent note the light client is tracking. 10 An incremental witness updated to height X corresponds to a Merkle path from the note to the Sapling commitment tree anchor for block X. 3

Let tree be the Sapling note commitment tree at height X-1, and note_witnesses be the incremental witnesses for unspent notes detected up to height X-1. When the CompactBlock at height X is received:

  • For each CompactTx in CompactBlock:
    • For each CompactOutput (cmu, epk, ciphertext) in CompactBlock:
      • Append cmu to tree.
      • For witness in note_witnesses:
        • Append cmu to witness.
      • If ciphertext contains a relevant note, create an incremental witness from tree and append it to note_witnesses.

Incremental Merkle trees cannot be rewound, so the light client should cache both the Sapling note commitment tree and per-note incremental witnesses for recent block heights. Cache management is implementation-dependent, but a cache size of 100 is reasonable, as no full Zcash node will roll back the chain by more than 100 blocks.

Detecting spends

The CompactSpend entries can be checked against known local nullifiers, to for example ensure that a transaction has been received by the network and mined.

Block header validation

This section describes a proposed enhancement that has been only partially implemented: currently only prevHash is checked.

If the CompactBlock for height X contains a block header, the light client can validate it in a similar way to SPV clients 11 by performing the following checks:

  • version >= MIN_BLOCK_VERSION
  • prevHash == prevBlock.id.blockHash where prevBlock is the previous CompactBlock received (at height X-1).
  • finalSaplingRoot is equal to the root of the Sapling note commitment tree after appending every cmu in the CompactBlock in-order.
  • The Equihash solution is valid.
  • targetFromBits(bits) != 0 && targetFromBits(bits) <= powLimit.
  • If the last 27 CompactBlocks all have block headers, bits is set correctly according to the difficulty adjustment algorithm.
  • toLittleEndian(blockHash) <= targetFromBits(bits).

A CompactBlock that fails any of these checks MUST be discarded. If it was received as part of a GetBlockRange call, the call MUST be aborted.

Block header validation provides light clients with some assurance that the CompactOutputs being sent to them are indeed from valid blocks that have been mined. The strongest-possible assurance is achieved when all block headers are synchronised; this comes at the cost of bandwidth and storage.

By default, CompactBlocks only contain CompactTxs for transactions that contain Sapling spends or outputs. Thus they do not contain sufficient information to validate that the received transaction IDs correspond to the transaction tree root in the block header. This does not have a significant effect on light client security: light clients only directly depend on CompactOutputs, which can be authenticated via block header validation. If a txid is used in a GetTransaction call, the returned transaction SHOULD be checked against the corresponding CompactOutputs, in addition to verifying the transaction signatures.

Potential extensions

A trivial extension (with corresponding bandwidth cost) would be to transmit empty CompactTxs corresponding to transactions that do not contain Sapling spends or outputs. A more complex extension would send the inner nodes within the transaction trees corresponding to non-Sapling-relevant subtrees; this would require strictly less bandwidth that the trivial extension. These extensions are not currently defined.

Client-server interaction

We can divide the typical client-server interaction into four distinct phases:

Phase   Client                Server
=====   ============================
  A     GetLatestBlock ------------>

        <---------------- BlockID(X)

        GetBlock(X) --------------->

        <----------- CompactBlock(X)

            ===

  B     GetLatestBlock ------------>

        <---------------- BlockID(Y)

        GetBlockRange(X, Y) ------->

        <--------- CompactBlock(X)
        <--------- CompactBlock(X+1)
        <--------- CompactBlock(X+2)
                        ...
        <--------- CompactBlock(Y-1)
        <--------- CompactBlock(Y)

            ===

  C     GetTransaction(X+4, 7) ---->

        <--- FullTransaction(X+4, 7)

        GetTransaction(X+9, 2) ---->

        <--- FullTransaction(X+9, 2)

            ===

  D     GetLatestBlock ------------>

        <---------------- BlockID(Z)

        GetBlockRange(Y, Z) ------->

        <--------- CompactBlock(Y)
        <--------- CompactBlock(Y+1)
        <--------- CompactBlock(Y+2)
                        ...
        <--------- CompactBlock(Z-1)
        <--------- CompactBlock(Z)

Phase A: The light client starts up for the first time.

  • The light client queries the server to fetch the most recent block X.
  • The light client queries the commitment tree state for block X.
    • Or, it has to set X to the block height at which Sapling activated, so as to be sent the entire commitment tree. [TODO: Decide which to specify.]
  • Shielded addresses created by the light client will not have any relevant transactions in this or any prior block.

Phase B: The light client updates its local chain view for the first time.

  • The light client queries the server to fetch the most recent block Y.
  • It then executes a block range query to fetch every block between X (inclusive) and Y (inclusive).
  • The block at height X is checked to ensure the received blockHash matches the light client's cached copy, and then discards it without further processing.
    • An inconsistency would imply that block X was orphaned during a chain reorg.
  • As each subsequent CompactBlock arrives, the light client:
    • Validates the block header if it is present.
    • Scans the CompactBlock to find any relevant transactions for addresses generated since X was fetched (likely the first transactions involving those addresses). If notes are detected, it:
      • Generates incremental witnesses for the notes, and updates them going forward.
      • Scans for their nullifiers from that block onwards.

Phase C: The light client has detected some notes and displayed them. User interaction has indicated that the corresponding full transactions should be fetched.

  • The light client queries the server for each transaction it wishes to fetch.

Phase D: The user has spent some notes. The light client updates its local chain view some time later.

  • The light client queries the server to fetch the most recent block Z.
  • It then executes a block range query to fetch every block between Y (inclusive) and Z (inclusive).
  • The block at height Y is checked to ensure the received blockHash matches the light client's cached copy, and then discards it without further processing.
    • An inconsistency would imply that block Y was orphaned during a chain reorg.
  • As each subsequent CompactBlock arrives, the light client:
    • Validates the block header if it is present.
    • Updates the incremental witnesses for known notes.
    • Scans for any known nullifiers. The corresponding notes are marked as spent at that height, and excluded from further witness updates.
    • Scans for any relevant transactions for addresses generated since Y was fetched. These are handled as in phase B.

Importing a pre-existing seed

Phase A of the interaction assumes that shielded addresses created by the light client will have never been used before. This is not a valid assumption if the light client is being initialised with a seed that it did not generate (e.g. a previously backed-up seed). In this case, phase A is modified as follows:

Phase A: The light client starts up for the first time.

  • The light client sets X to the block height at which Sapling activated.
    • Shielded addresses created by any light client cannot have any relevant transactions prior to Sapling activation.

Block privacy via bucketing

This section describes a proposed enhancement that has not been implemented.

The above interaction reveals to the server at the start of each synchronisation phase (B and D) the block height which the light client had previously synchronised to. This is an information leak under our security model (assuming network privacy). We can reduce the information leakage by "bucketing" the start point of each synchronisation. Doing so also enables us to handle most chain reorgs simultaneously.

Let ⌊X⌋ = X - (X % N) be the value of X rounded down to some multiple of the bucket size N. The synchronisation phases from the above interaction are modified as follows:

Phase   Client                Server
=====   ============================
  B     GetLatestBlock ------------>

        <---------------- BlockID(Y)

        GetBlockRange(⌊X⌋, Y) ----->

        <-------- CompactBlock(⌊X⌋)
        <-------- CompactBlock(⌊X⌋+1)
        <-------- CompactBlock(⌊X⌋+2)
                        ...
        <-------- CompactBlock(Y-1)
        <-------- CompactBlock(Y)

            ===

  D     GetLatestBlock ------------>

        <---------------- BlockID(Z)

        GetBlockRange(⌊Y⌋, Z) ----->

        <-------- CompactBlock(⌊Y⌋)
        <-------- CompactBlock(⌊Y⌋+1)
                        ...
        <-------- CompactBlock(Z-1)
        <-------- CompactBlock(Z)

Phase B: The light client updates its local chain view for the first time.

  • The light client queries the server to fetch the most recent block Y.
  • It then executes a block range query to fetch every block between ⌊X⌋ (inclusive) and Y (inclusive).
  • Blocks between ⌊X⌋ and X are checked to ensure that the received blockHash matches the light client's chain view for each height, and are then discarded without further processing.
    • If an inconsistency is detected at height Q, the light client sets X = Q-1, discards all local blocks with height >= Q, and rolls back the state of all local transactions to height Q-1 (un-mining them as necessary).
  • Blocks between X+1 and Y are processed as before.

Phase D: The user has spent some notes. The light client updates its local chain view some time later.

  • The light client queries the server to fetch the most recent block Z.
  • It then executes a block range query to fetch every block between ⌊Y⌋ (inclusive) and Z (inclusive).
  • Blocks between ⌊Y⌋ and Y are checked to ensure that the received blockHash matches the light client's chain view for each height, and are then discarded without further processing.
    • If an inconsistency is detected at height R, the light client sets Y = R-1, discards all local blocks with height >= R, and rolls back the following local state to height R-1:
      • All local transactions (un-mining them as necessary).
      • All tracked nullifiers (unspending or discarding as necessary).
      • All incremental witnesses (caching strategies are not covered in this ZIP).
  • Blocks between Y+1 and Z are processed as before.

Transaction privacy

The synchronisation phases give the light client sufficient information to determine accurate address balances, show when funds were received or spent, and spend any unspent notes. As synchronisation happens via a broadcast medium, it leaks no information about which transactions the light client is interested in.

If, however, the light client needs access to other components of a transaction (such as the memo fields for received notes, or the outgoing ciphertexts in order to recover spend information when importing a wallet seed), it will need to download the full transaction. The light client SHOULD obscure the exact transactions of interest by downloading numerous uninteresting transactions as well, and SHOULD download all transactions in any block from which a single full transaction is fetched (interesting or otherwise). It MUST convey to the user that fetching full transactions will reduce their privacy.

Reference Implementation

This proposal is supported by a set of libraries and reference code made available by the Electric Coin Company.

References

1 Information on BCP 14 — "RFC 2119: Key words for use in RFCs to Indicate Requirement Levels" and "RFC 8174: Ambiguity of Uppercase vs Lowercase in RFC 2119 Key Words"
2 Zcash Protocol Specification, Version 2025.6.1 [NU6.1]. Section 3.8: Note Commitment Trees
3 Zcash Protocol Specification, Version 2025.6.1 [NU6.1]. Section 4.9: Merkle Path Validity
4 Zcash Protocol Specification, Version 2025.6.1 [NU6.1]. Section 4.20.2: Decryption using an Incoming Viewing Key (Sapling)
5 Zcash Protocol Specification, Version 2025.6.1 [NU6.1]. Section 5.5: Encodings of Note Plaintexts and Memo Fields
6 Zcash Protocol Specification, Version 2025.6.1 [NU6.1]. Section 7.3: Spend Description Encoding and Consensus
7 Zcash Protocol Specification, Version 2025.6.1 [NU6.1]. Section 7.4: Output Description Encoding and Consensus
8 ZIP 212: Allow Recipient to Derive Sapling Ephemeral Secret from Note Plaintext
9 Protocol Buffers documentation
10 zcash_primitives Rust crate — merkle_tree.rs
11 Bitcoin Wiki: Scalability — Simplified payment verification